
最近,市民孙老伯向“新民帮侬忙”反映,位于浦东新区康沈路年家浜路的公交车站上,公交候车椅的高度“参差不齐”,设计存在严重偏差,让乘客们无法安全落座。
曾经常年堆放垃圾的小山,如今遍植樱花和绣球,待到春来,花开满山。而不远处的低碳花卉可持续种植基地,则通过对花卉种植废弃物的技术处理,将其转化为种植所需的资源,建立起了产业内部的循环链条,让花卉经济更加绿色、可持续。
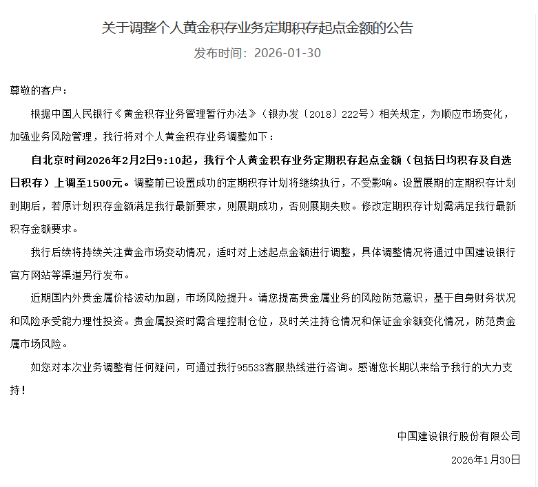
1月30日金融一线消息,建设银行今日发布《关于调整个人黄金积存业务定期积存起点金额的公告》称,根据中国人民银行《黄金积存业务管理暂行办法》(银办发〔2018〕222号)相关规定,为顺应市场变化,配资门户网加强业务风险管理,将对个人黄金积存业务调整如下:
自北京时间2026年2月2日9:10起,我行个人黄金积存业务定期积存起点金额(包括日均积存及自选日积存)上调至1500元。调整前已设置成功的定期积存计划将继续执行,不受影响。设置展期的定期积存计划到期后,若原计划积存金额满足我行最新要求,则展期成功,否则展期失败。修改定期积存计划需满足我行最新积存金额要求。
建设银行表示,该行后续将持续关注黄金市场变动情况,适时对上述起点金额进行调整,具体调整情况将通过中国建设银行官方网站等渠道另行发布。
此外,建设银行进一步进行风险提示:近期国内外贵金属价格波动加剧,市场风险提升。请您提高贵金属业务的风险防范意识,基于自身财务状况和风险承受能力理性投资。贵金属投资时需合理控制仓位,及时关注持仓情况和保证金余额变化情况,防范贵金属市场风险。
恒盛智投
海量资讯、精准解读,尽在新浪财经APP
责任编辑:曹睿潼 诚信双盈
中航资本垒富优配华林优配驰盈策略珺牛资本瑞金资本提示:文章来自网络,不代表本站观点。